Licenciatura en Estadística
Para concluir su formación, los estudiantes de Estadística deben acreditar la Experiencia Recepcional (ER) a través de dos Experiencias Educativas (EE) en el Área Terminal, distribuidas por periodo escolar de la siguiente manera:
- Experiencia Recepcional 1 – Primer Periodo
- Experiencia Recepcional 2 – Segundo Periodo
Para acreditar ER los estudiantes deberán hacer un Trabajo Recepcional (TR)
Un Trabajo Recepcional (TR) es un documento o proyecto académico que los estudiantes deben completar como parte de los requisitos para obtener su título universitario. Este puede tener diferentes formas:
Trabajo Escrito
- Tesis
- Tesina
- Monografía
- Reporte
- Memoria
Trabajo Práctico
- Educativo
- Técnico
El proceso de acreditación por Trabajo Recepcional se divide en tres etapas: inicial, en desarrollo y final.
Etapa inicial |
|
|
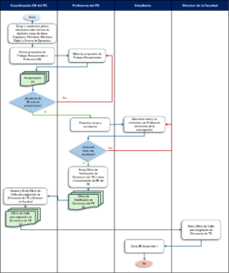
Antes de que el estudiante inicie el primer periodo del proceso de acreditación de la ER, se encuentra en la etapa inicial. En este punto, aún no ha seleccionado un tema específico para su TR. El objetivo principal de esta etapa es que el estudiante explore posibles áreas de interés, revise temas y consulte con profesores de su programa educativo para definir una propuesta que será desarrollada durante los dos periodos siguientes. 1.1 Solicitud y Aval de Anteproyectos 1.1.1 El Coordinador de ER dirige una plática informativa a los estudiantes sobre las formas de titulación, el uso de bases de datos, CopyLeaks, Mendeley, Biblioteca Digital y Sistema de Egresados. 1.1.2 Solicita a los profesores del programa educativo propuestas de Trabajos Recepcionales. 1.1.3 Los profesores elaboran un anteproyecto que es presentado a la Academia de ER para su aval: a) Formato-Anteproyecto (Profesor del PE) 1.1.4 Si el anteproyecto es avalado, los profesores presentan temas a los estudiantes. 1.2 Selección del Tema 1.2.1 Los estudiantes seleccionan un tema y se entrevistan con los profesores que serán los directores de la investigación. 1.2.2 Si el profesor convenia tema con el estudiante, firma Oficio de Notificación de Directores del TR y envía a Coordinación de ER del PE: b) Oficio-Notificacion_Directores_del_TR (Profesor del PE). 1.3 Notificación y VoBo 1.3.1 El Coordinador de ER genera y envía oficio de VoBo para asignación de Directores de TR a Director de Facultad: c) Oficio-VoBo_Directores_del_TR (Director de Facultad). 1.3.2 El Director de Facultad firma el Oficio de VoBo para asignación de Directores de TR. 1.4 Inicio de Periodo I 1.4.1 El estudiante inicia EE de periodo 1 (Proyecto Guiado, Proyecto Integrador, Prácticas de Redes, Experiencia Recepcional 1, según corresponda) |
|
Etapa final |
|
|
Una vez que el estudiante ha completado su Trabajo Recepcional, entra en la etapa final del proceso de acreditación. En esta etapa, el estudiante solicita la revisión y acreditación formal de su trabajo y presenta su examen profesional. 3.1 Revisión con CopyLeaks 3.1.1 El estudiante finaliza su Trabajo Recepcional (TR) y verifica que cumple con el formato de TR institucional (https://www.uv.mx/fei/files/2022/02/3900-Formatos-para-trabajos-recepcionales-1.pdf) 3.1.2 El estudiante evalúa, junto con su director, su TR utilizando la herramienta CopyLeaks (https://www.uv.mx/bvirtual/herramientas/) y guarda una copia del resultado. El umbral de aceptación en los resultados de CopyLeaks debe ser inferior al 15% en la similitud general. 3.2 Validación del Trabajo Recepcional 3.2.1 Los directores revisan el TR, llenan y firman el Oficio de Liberación de TR: d) Oficio-Liberacion_de_TR (Directores del TR). 3.2.2 Los directores llenan y firman el Oficio de Notificación de Sinodales: e) Oficio-Notificacion_Sinodales_del_TR (Director del TR). 3.2.3 El estudiante envía y entrega originales a Coordinador de ER (con copia al profesor de ER):
3.3 Asignación y revisión de Sinodales 3.3.1 El Coordinador de ER genera y entrega Oficio de VoBo para la asignación de Sinodales del TR al Director de la Facultad: f) Oficio-VoBo_Sinodales_del_TR (Director de Facultad). 3.3.2 El Director de Facultad firma el Oficio de VoBo para la asignación de Sinodales de TR y lo devuelve al Coordinador de ER para su resguardo. 3.3.3 Sinodales revisan TR. Los Sinodales tienen un máximo de 20 días hábiles para realizar la revisión del Trabajo Recepcional. 3.3.4 El estudiante atiende observaciones de sinodales TR. 3.3.5 Los sinodales llenan y firman Oficio de VoBo de TR: g) Oficio-VoBo_de_TR (Sinodal). 3.3.6 Si validan el contenido, los directores del TR firman el Aval de Documento Electrónico de TR: h)Oficio-Aval_Documento_Electronico (Director del TR). 3.3.7 El estudiante recaba, envía y entrega originales de Oficios de VoBo del TR a Coordinador de ER (con copia al profesor de ER), al menos 10 días hábiles antes de la fecha programada para la defensa. 3.4 Autorización para Publicación 3.4.1 El coordinador de ER genera y envía el Oficio de Autorización para la publicación del TR: i) Oficio-Autorizacion_para_Publicacion (CoordinadorAcademia). 3.4.2 El estudiante anexa VoBos, Aval de Documento Electrónico y Autorización al Documento Final para su publicación. 3.5 Programación del Examen Profesional 3.5.1 El estudiante programa fecha de examen profesional con directores y sinodales. 3.5.2 El estudiante notifica fecha de examen profesional a Coordinador de ER y al Profesor de ER, programándolo al menos cuatro días hábiles posterior a la notificación. 3.5.3 El Coordinador de ER llena y firma Oficio de Notificación de Examen: j) Oficio-Notificacion_Examen. 3.5.4 El Coordinador de ER envía Oficio de Notificación de Examen a Secretaria de Facultad. 3.5.5 El estudiante entregará mínimo con cinco días laborales de anticipación al examen, a la secretaria que le corresponda:
3.5.6 Secretaria de Facultad genera Acta de Examen 3.6 Realización del Examen Profesional 3.6.1 El estudiante entrega ejemplar del TR a Directores y Sinodales. 3.6.2 El estudiante realiza presentación y defensa de Examen Profesional. (Para la evaluación del TR, el jurado deberá usar el Instrumento de Evaluación interno: k) Instrumento_Evaluacion_TR_DocyPres. 3.7 Llenado de formatos y Registro de egreso 3.7.1 El estudiante llena Formato de Autorización de Difusión en el Repositorio Institucional: l) formato-autorizacion-1. 3.7.2 El estudiante llena Formato de Pre-egreso para seguimiento de egresados de la FEI (https://forms.cloud.microsoft/r/1vB2mn9frY). 3.7.3 El estudiante se registra en el Sistema de Egresados UV y en la Bolsa de Trabajo UV (https://www.uv.mx/estudiantes/egreso/sistema-de-egresados/). 3.7.4 El estudiante entrega a Coordinador de ER y a Profesor de ER:
3.8 Envío de TR a Biblioteca 3.8.1 El Coordinador de ER envía a Responsable de Biblioteca de la Unidad (con copia a Director y Secretaria de Facultad):
3.9 Asignación de Calificación 3.9.1 El Profesor de ER asigna calificación a estudiante |
![]() |
Documentos |
|
| a) Formato de Anteproyecto | a) Formato-Anteproyecto (Profesor del PE) |
| b) Oficio de Notificación de Directores de Trabajo Recepcional | b) Oficio-Notificacion_Directores_del_TR (Profesor del PE) |
| c) Oficio de VoBo de Directores del Trabajo Recepcional | c) Oficio-VoBo_Directores_del_TR (Director de Facultad) |
| d) Oficio de Liberación de Trabajo Recepcional | d) Oficio-Liberacion_de_TR (Directores del TR) |
| e) Oficio de Notificación de Sinodales del Trabajo Recepcional | e) Oficio-Notificacion_Sinodales_del_TR (Director del TR) |
| f) Oficio de VoBo de Sinodales del Trabajo Recepcional | f) Oficio-VoBo_Sinodales_del_TR (Director de Facultad) |
| g) Oficio de VoBo de TR (Sinodales) | g) Oficio-VoBo_de_TR (Sinodal) |
| h) Oficio de Aval de Documento Electrónico | h)Oficio-Aval_Documento_Electronico (Director del TR) |
| i) Oficio de Autorización para Publicación | i) Oficio-Autorizacion_para_Publicacion (CoordinadorAcademia) |
| j) Oficio de Notificación de Examen | j) Oficio-Notificacion_Examen |
| k) Instrumento de Evaluación de Experiencia Recepcional | k) Instrumento_Evaluacion_TR_DocyPres |
| l) Oficio de Autorización para la publicación del TR | l) formato-autorizacion-1 |


